Projects
Journals
Comic Strips
Producer
Contact
Projects
Journals
Comic Strips
Producer
Contact
Insert Cartridge
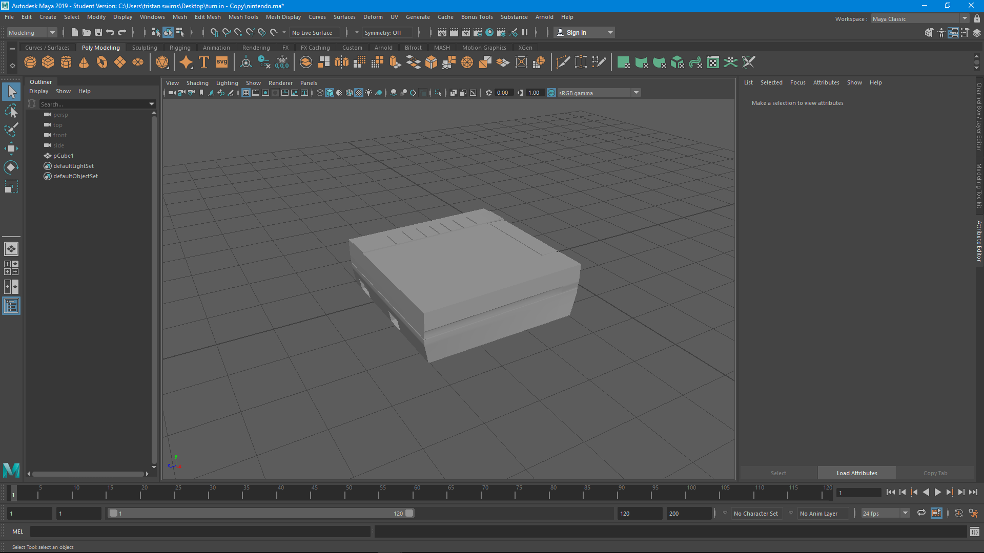
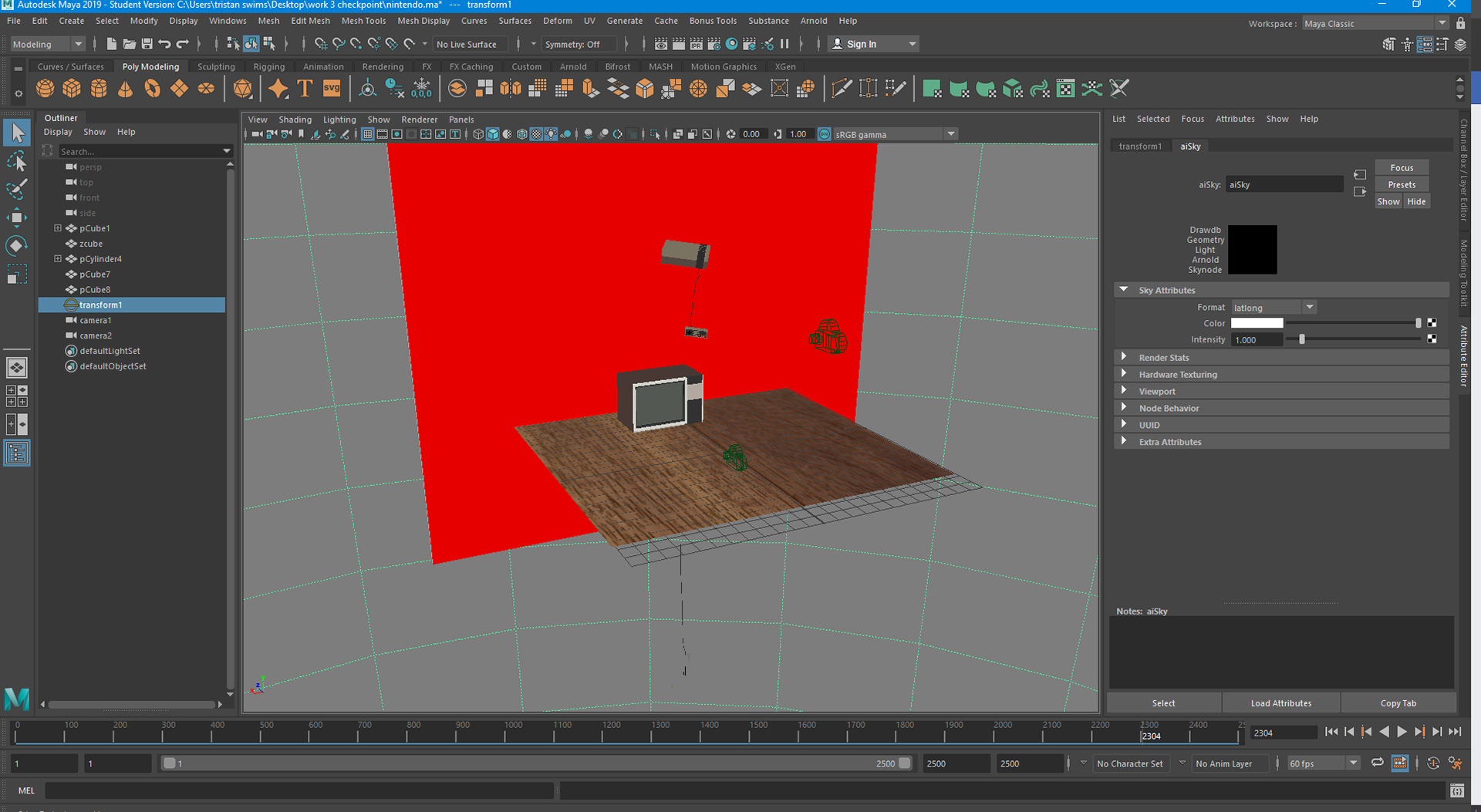
A project I did for ad development practice, with 3d software.
Insert Cartridge
You may also like
Color of Gravity: "Black 22nd"
2020
Ever Expanding
2020
Abstract Map Manipulation
2019
Don't Bring Me Down With You
2022
National Postal Worker Day Submission to Bookstr 7/2
2021
The Bowling Wizard
2023
Stuck in a Cabinet
2022
Moon Gives Way to the Stars
2022
From World to World
2020
Embrace Your Geekness Day submission to Bookstr
2021
↑
Back to Top